Galaxy Spectra¶
Unlike component spectra, galaxy level spectra are by definition integrated. These spectra can only be combinations of component spectra. To see how to define emission models for galaxy level spectra see the combined emission docs. Here we will demonstrate the usage of a combined model to generate spectra for a galaxy. First we define that combined model.
[1]:
import numpy as np
from unyt import Mpc, Msun, Myr, kelvin, yr
from synthesizer.emission_models import (
AttenuatedEmission,
BimodalPacmanEmission,
DustEmission,
EmissionModel,
UnifiedAGN,
)
from synthesizer.emission_models.attenuation import PowerLaw
from synthesizer.emission_models.dust.emission import Blackbody, Greybody
from synthesizer.grid import Grid
from synthesizer.parametric import SFH, ZDist
from synthesizer.parametric import Stars as ParametricStars
from synthesizer.particle import BlackHoles, Galaxy
from synthesizer.particle.stars import sample_sfzh
# Get the grids which we'll need for extraction
grid_name = "test_grid"
grid = Grid(grid_name)
nlr_grid = Grid("test_grid_agn-nlr")
blr_grid = Grid("test_grid_agn-blr")
# Get the stellar pacman model
pc_model = BimodalPacmanEmission(
grid=grid,
tau_v_ism=1.0,
tau_v_birth=0.7,
dust_curve_ism=PowerLaw(slope=-1.3),
dust_curve_birth=PowerLaw(slope=-0.7),
dust_emission_ism=Blackbody(temperature=100 * kelvin),
dust_emission_birth=Blackbody(temperature=30 * kelvin),
fesc=0.2,
fesc_ly_alpha=0.9,
label="stellar_total",
)
pc_model.set_per_particle(True)
# Get the UnifiedAGN model
uni_model = UnifiedAGN(
nlr_grid,
blr_grid,
covering_fraction_nlr=0.1,
covering_fraction_blr=0.1,
torus_emission_model=Blackbody(1000 * kelvin),
label="agn_intrinsic",
ionisation_parameter=0.1,
hydrogen_density=1e5,
)
# Define an emission model to attenuate the intrinsic AGN emission
att_uni_model = AttenuatedEmission(
dust_curve=PowerLaw(slope=-1.0),
apply_to=uni_model,
tau_v=0.7,
emitter="blackhole",
label="agn_attenuated",
)
gal_intrinsic = EmissionModel(
label="total_intrinsic",
combine=(uni_model, pc_model["intrinsic"]),
emitter="galaxy",
)
gal_attenuated = EmissionModel(
label="total_attenuated",
combine=(att_uni_model, pc_model["attenuated"]),
related_models=(gal_intrinsic,),
emitter="galaxy",
)
# And now include the dust emission
gal_dust = DustEmission(
dust_emission_model=Greybody(30 * kelvin, 1.2),
dust_lum_intrinsic=gal_intrinsic,
dust_lum_attenuated=gal_attenuated,
emitter="galaxy",
label="dust_emission",
)
gal_total = EmissionModel(
label="total",
combine=(gal_attenuated, gal_dust),
related_models=(gal_intrinsic,),
emitter="galaxy",
)
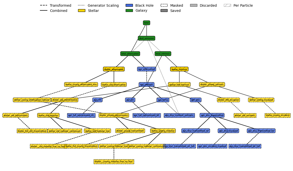
This emission model is going to produce a lot of spectra. In reality we probably don’t want to carry around all these spectra on a galaxy or its components. Instead we can select exactly which spectra we want to save. This can either be done by setting the save flag to False
on selected models like below.
[2]:
# Discard some spectra
gal_total["young_nebular_continuum"].set_save(False)
gal_total["old_nebular_continuum"].set_save(False)
gal_total["disc_transmitted_nlr"].set_save(False)
gal_total["disc_transmitted_blr"].set_save(False)
gal_total["young_attenuated_nebular"].set_save(False)
gal_total.plot_emission_tree(figsize=(23, 8), fontsize=6)

[2]:
(<Figure size 2300x800 with 1 Axes>, <Axes: >)
But if we only want a handful of spectra saved this is pretty cumbersome. We can instead state exactly which spectra we want saved using the save_spectra
method which takes an arbitrary number of emission model labels as arguments.
[3]:
gal_total.save_spectra(
"total",
"dust_emission",
"total_attenuated",
"total_intrinsic",
"intrinsic",
"attenuated",
)
gal_total.plot_emission_tree(figsize=(23, 8), fontsize=6)

[3]:
(<Figure size 2300x800 with 1 Axes>, <Axes: >)
First let’s make a galaxy containing both stars and black holes. We’ll use a particle galaxy with particle Stars
and BlackHoles
, but getting spectra is the same for both particle and parametric galaxies.
[4]:
# Define the metallicity history
zh = ZDist.DeltaConstant(metallicity=0.01)
# Define the star formation history
sfh_p = {"max_age": 100 * Myr}
sfh = SFH.Constant(**sfh_p)
# Initialise the parametric Stars object
param_stars = ParametricStars(
grid.log10age,
grid.metallicity,
sf_hist=sfh,
metal_dist=zh,
initial_mass=10**9 * Msun,
)
# Define the number of stellar particles we want
n = 100
# Sample the parametric SFZH, producing a particle Stars object
# we will also pass some keyword arguments for some example attributes
part_stars = sample_sfzh(
sfzh=param_stars.sfzh,
log10ages=param_stars.log10ages,
log10metallicities=param_stars.log10metallicities,
nstar=n,
current_masses=np.full(n, 10**8.7 / n) * Msun,
redshift=1,
)
# Make fake properties
n = 4
masses = 10 ** np.random.uniform(low=7, high=9, size=n) * Msun
coordinates = np.random.normal(0, 1.5, (n, 3)) * Mpc
accretion_rates = 10 ** np.random.uniform(low=-2, high=1, size=n) * Msun / yr
metallicities = np.full(n, 0.01)
# And get the black holes object
blackholes = BlackHoles(
masses=masses,
coordinates=coordinates,
accretion_rates=accretion_rates,
metallicities=metallicities,
)
# And create the galaxy
galaxy = Galaxy(
stars=part_stars,
black_holes=blackholes,
redshift=1,
)
/opt/hostedtoolcache/Python/3.10.18/x64/lib/python3.10/site-packages/unyt/array.py:1832: RuntimeWarning: divide by zero encountered in log10
out_arr = func(np.asarray(inp), out=out_func, **kwargs)
Similarly to component spectra, to generate galaxy level spectra we call the get_spectra
method on a Galaxy
, with the EmissionModel
. There is no need to call the component methods; the Galaxy
level method will handle generating the component spectra automatically.
[5]:
spectra = galaxy.get_spectra(gal_total)
/opt/hostedtoolcache/Python/3.10.18/x64/lib/python3.10/site-packages/unyt/array.py:1832: RuntimeWarning: overflow encountered in exp
out_arr = func(np.asarray(inp), out=out_func, **kwargs)
/opt/hostedtoolcache/Python/3.10.18/x64/lib/python3.10/site-packages/unyt/array.py:1972: RuntimeWarning: overflow encountered in multiply
out_arr = func(
Now we can plot the spectra we’ve generated using the plot_spectra
method. Unlike the component versions of this method, we need to also flag which type of spectra we’d like to plot from the galaxy.
We can plot only stellar spectra, only black hole spectra or the combined spectra. Below we show the combined.
[6]:
galaxy.plot_spectra(
combined_spectra=True,
stellar_spectra=True,
black_hole_spectra=False,
show=True,
figsize=(6, 4),
)

[6]:
(<Figure size 600x400 with 1 Axes>,
<Axes: xlabel='$\\lambda/[\\mathrm{\\AA}]$', ylabel='$L_{\\nu}/[\\mathrm{\\rm{erg} \\ / \\ \\rm{Hz \\cdot \\rm{s}}}]$'>)
Getting observed spectra¶
If we want to get the observed spectra for all spectra on a galaxy we can use the get_observed_spectra
method. This uses the redshift
attribute on the galaxy object by default.
[7]:
from astropy.cosmology import Planck18 as cosmo
galaxy.get_observed_spectra(cosmo)
Which we can also plot with the plot_observed_spectra
method (here only showing the combined spectra, which is the default).
[8]:
galaxy.plot_observed_spectra(show=True, figsize=(8, 6))

[8]:
(<Figure size 800x600 with 1 Axes>,
<Axes: xlabel='$\\lambda_\\mathrm{obs}/[\\mathrm{\\AA}]$', ylabel='$F_{\\nu}/[\\mathrm{\\rm{nJy}}]$'>)
Modifying EmissionModel
parameters with get_spectra
¶
As well as modifying a model explicitly, it’s also possible to override the properties of a model at the point get_spectra
is called. These modifications will not be remembered by the model afterwards. As it stands, this form of modification is supported for the dust_curve
, tau_v
, fesc
, covering_fraction
and masks
.
For more details on this see the stars and blackhole spectra docs where the modification is described and demonstrated in each context.
Plotting spectra stacks¶
If you want to visualise a 2D spectra, e.g. a per particle spectra like the stellar spectra we produced above then you can use the plot_spectra_stack
method. This will produce a 2D plot of the spectra, with the wavelength on the x-axis and (by default) 100 spectra stacked on the y axis. The colour of each pixel in the plot corresponds to the flux at that wavelength for that particle.
There are 4 possible “orderings” for the y-axis of the plot:
"peak"
- From bottom to top the spectra will be ordered by their peak flux."bolometric_luminosity"
- From bottom to top the spectra will be ordered by their bolometric luminosity.lam
- From bottom to top the spectra will be ordered by their luminosity at the specificed wavelength.None
- From bottom to top the spectra will be ordered by their index in the array. This is the default behaviour.
[9]:
from unyt import angstrom
galaxy.stars.particle_spectra["attenuated"].plot_spectra_stack(
order="bolometric_luminosity",
show=True,
xlimits=(10**3 * angstrom, 10**4.5 * angstrom),
vmin=10**19.0,
)
galaxy.stars.particle_spectra["attenuated"].plot_spectra_stack(
order="peak",
show=True,
xlimits=(10**3 * angstrom, 10**4.5 * angstrom),
vmin=10**19.0,
)
galaxy.stars.particle_spectra["attenuated"].plot_spectra_stack(
order=1216 * angstrom,
show=True,
xlimits=(10**3 * angstrom, 10**4.5 * angstrom),
vmin=10**19.0,
)
galaxy.stars.particle_spectra["attenuated"].plot_spectra_stack(
show=True, xlimits=(10**3 * angstrom, 10**4.5 * angstrom), vmin=10**19.0
)




[9]:
(<Figure size 350x350 with 2 Axes>,
<Axes: xlabel='$\\lambda/[\\mathrm{\\AA}]$'>)